
多肽链 原创出品
作者|李小志
历史总在必然中演进,亦在偶然中被验证。
谁也不曾想,一场人类近百年来遭遇的影响范围最广泛的新冠肺炎疫情会极大地改变人们求医问药的行为习惯,而互联网医院也成为2020年最热的关键词之一。
当互联网信息技术的蓬勃发展“遭遇”人民群众日益增长的医疗卫生健康需求成为历史的必然时,“互联网+医疗健康”就构成足以改变行业面貌的新势力。
2013、2014年前后,大批以互联网技术切入医疗服务行业,赋能医院与医生为主的医疗服务端,藉由线上问诊分流线下诊疗渠道以缓解医疗资源紧张的“互联网医疗”企业开始如雨后春笋般诞生。
在以互联网医院为核心形态的医疗服务数字化变革成为历史趋势时,2018年4月间,国务院根据《“健康中国2030”规划纲要》和《国务院关于积极推进“互联网+”行动的指导意见》就促进“互联网+医疗健康”发展提出了纲领性意见。
恰是这样的行业发展与制度安排,让我们得以在2020年初以来的新冠疫情防控战疫,以及疫情防控常态化的公共卫生保障需求下,清晰地看到了互联网医院在社会公众方向所呈现出的巨大价值。
另一方面,经历了6、7年市场洗礼与政策催化之后,互联网医院建设和运营主体方之一的互联网医疗企业也度过了不同阶段的迭代进化。平安好医生、医联、微医、好大夫在线等成为其中脱颖而出的样本企业。
而此次疫情又大大加速了这些样本企业在互联网医院方面的服务模式、应用场景和技术创新上的突破。
从信息服务到线上问诊,到院前、院中、院后的医疗服务全场景,再到医药研发生产配送的全链条,以及医保商保的支付环节,每一个细分赛道都成为它们撬动医疗服务变革的抓手。
根据动脉网蛋壳研究院推出的《2020年互联网医院报告》调研了20家互联网医疗企业,搜集到577家互联网医院信息显示,随着疫情防控进入常态后互联网医院的发展已经成为医疗服务数字化进程中最重要的基础设施建设。
壹|政策催化医疗“新基建”
任何行业的良性发展,离不开政策的铺垫与护佑,尤其是在医疗健康行业的创新发展上。
来自动脉橙数据库的统计,2015年至今国家和地方共发布了超126条互联网医院相关政策,覆盖指导、监管、支付三大体系,目前正逐渐由框架确定过渡到细节设计阶段。
7月21日,国务院办公厅发布了《关于进一步优化营商环境更好服务市场主体的实施意见》中,提出“将符合条件互联网医疗服务纳入医保报销范围”。
支付端的政策变化无疑是互联网医疗发展最重要的助推剂。去年8月,国家医保局发布的《关于完善互联网医疗服务价格和医保支付政策的指导意见》明确了互联网医疗收费标准和医保支付标准。
今年2月28日,《国家医保局、国家卫生健康委关于推进新冠肺炎疫情防控期间开展“互联网+”医保服务的指导意见》又明确提出将符合条件的互联网医疗服务费用纳入医保支付范围。
《指导意见》出台的次日,武汉市医保局就与微医互联网总医院(武汉专区)联手开通医保支付,武汉市门诊重症(慢性)疾病的参保人员可享受线上诊断、处方外配、在线支付和线下药品配送上门等服务,以缓解当地医院诊疗压力,降低线下就医购药交叉感染的风险。
另一家互联网医疗平台,平安好医生也在湖北省明确4月8日解除离汉离鄂通道管制措施前一周,宣布其旗下互联网医院开通湖北省医保在线支付,使湖北全境近6000万居民足不出户便可实现一站式互联网医疗服务。
从疫情防控的集中攻坚期到广泛常态化阶段,以支付端变革为主线推动的互联网医院服务迅速在全国各地铺开、落地。
2月间,医联成都高新海尔森互联网医院在成都医保局的指导下,打通了成都地区医保个账支付通道,为当地市民提供“线上问诊、续方购药、医保支付”等一站式就医服务,让患者可以通过医联享受看病不出门、问诊不排队、线上可购药、支付可医保等健康闭环服务。
在此之后的5月,医联又与保险极客在在线问诊、线上购药、慢病管理、健康保险等方向结成联盟,共同为患者提供互联网“医+药+险”的服务闭环,在慢病管理领域为患者提供个性化治疗方案的同时,更多缓解患者的经济压力。医联作为线上医疗、用药、慢病管理服务的承接方,将联合保险极客及多家保险公司为数百万用户提供保险、线上医疗、用药、慢病管理服务,对患者按照一定比例提供保险报销,打造互联网医院保险直赔模式。
据不完全统计,截至今年6月30日,已有71家互联网医院在疫情期间打通医保,以公立医院的互联网医院为主,同时也出现了微医、平安好医生、医联等企业主导的互联网医院。
更进一步的将符合条件互联网医疗服务纳入医保报销范围,会大大激发互联网医疗行业的用户增长。医保接入互联网医院也预示这个一直在探索商业化之路的行业,迎来了新的产业机会。
总体而言,2020年以来的半年多时间里,由于疫情防控需要,国家卫健委、国家医保局等部门密集出台了一系列完善互联网医院发展的政策体系。
结合疫情形势以及互联网医院可以发挥的作用来看,动脉网《2020年互联网医院报告》则认为这些政策落点在于“对互联网医院的鼓励,并非疫情期间的临时举措,而是强调其常态化作用,强调其在日常医疗服务与公卫应急体系中的技术和能力储备。”

事实上,在今年“新基建”概念被写入政府工作报告,上升至国家战略层面之后,互联网医院也被纳入到北京、上海、江苏等省市地方的新基建发展规划中,并在覆盖广度和行业规范方面持续提升。
贰|慢病管理的医联模式
毫无疑问,疫情的防控与政策的叠加大大加速了互联网医院建设的速度,2020年前6个月,全国已有29个互联网医院中标项目,这一数量迫近2019年全年的规模。

更为关键的是,在卫健行政部门、公立医院和市场化机构的合力推动下,互联网医院的分布也呈现自东向西、从沿海城市向内陆地区的扩散发展。
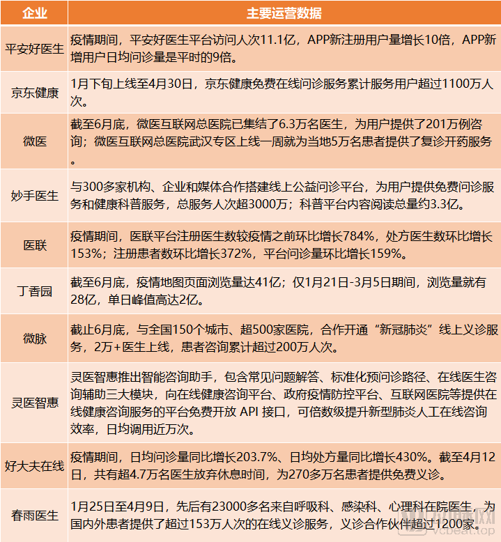
这其中,最为受关注的一种类型就是由微医、平安好医生、医联、好大夫在线等平台生态型企业主导的互联网医院。疫情期间,这些平台企业从不同的数据维度上展现出了它们在互联网医疗市场中的强劲增长。

部分互联网医疗企业或项目疫情以来的主要运营数据,《动脉网》蛋壳研究院根据企业公开信息整理
可以说疫情进一步推动了这些平台方在互联网医院服务延伸、诊疗流程打通、内容模式升级上的探索。不同的互联网医疗运营平台也形成了它们独特的逻辑闭环。
比如,平安好医生在平安医疗健康大生态圈的整体战略架构中,通过信息化和智能化的方式,将线上问诊作为突破口,构建端到端的医疗生态,将医院、医生和病人这三个主体紧密地联系在一起;
微医则是以“数字健共体”模式,整合地方政府、医保机构、医疗机构、养老服务机构、商业保险公司、药企药店等诸多机构,构建起贯穿线上线下,实现医疗、医药、医保、医养“四医联动”的数字化医疗健康服务体系。
相比之下,医联则是聚焦在慢病管理领域,利用其在互联网技术与人工智能、医疗大数据领域沉淀的技术优势,赋能医生,为慢病患者群体提供长期规范的专科慢病管理服务。
成立于2014年的医联是业内为数不多的形成在线问诊、电子处方开具,线上购药送药上门、生活方式干预以及医保支付的互联网医疗慢病管理领域服务闭环的平台之一,处于行业领先地位。
目前,其平台上已经汇聚了全国超80万实名认证医生和5万名签约医生,覆盖肝病、糖尿病、HIV、肿瘤、肾病、心脑血管、儿童多动障碍、精神心理、呼吸科、中医等多个病种领域。
据知名咨询公司灼识咨询(China Insights Consultancy)近期发布的《中国互联网慢病管理行业蓝皮书》显示,中国的慢病人群基数庞大,预计到2024年中国的高血压、心脏病患者将达到3.8亿人,慢性呼吸系统疾病、慢性肾病、糖尿病、慢性消化系统疾病的患者也都在1亿人以上,恶性肿瘤患者达500万人。
与此同时,国内互联网慢病管理在2019年已达694亿元人民币的市场规模,这一数字在2024年将会增长到2177亿元,年复合增长率高达25.7%,预计潜在市场规模为3000亿元。也就是说,医联切分了一个有着巨大商业价值和社会价值的市场。
相比传统慢病管理的方式,医联这种互联网平台在这一领域可以实现分级诊疗、提高患者依从性、降低就诊门槛、优化医疗诊断,从而提高治疗效果、提升医疗资源利用效率。
就在今年3月间,国家医保局与国家卫健委联合发布《关于推进新冠肺炎疫情防控期间开展“互联网+”医保服务的指导意见》,明确指出常见病、慢性病患者在互联网医疗机构复诊可依规进行医保报销。
也正是在过去几个月时间里,医保支付在互联网医院实现实质性突破的阶段,医联完善了在慢病领域从在线问诊到电子处方开具线上购药送药以及医保支付的服务闭环模式。
叁|打造强医患关系链
以肝病、糖尿病、肿瘤等为代表的慢性疾病通常无法治愈且并发症较多,需要长期用药及健康管理进行控制,这构成了国内慢病管理的大市场。
但一直以来,这一领域无论在原本医疗体系之中还是院外市场化机构的发展,都很难从根本上解决资源失衡、患者依从度低的问题。
互联网工具则很好的弥补了传统模式的缺陷。医联创始人兼CEO王仕锐认为医联正是通过医疗服务资源配置和医患关系链的重构,才从行业中脱颖而出的。
“医联平台为医生提供高效便捷的慢病管理工具,发挥互联网平台不受地域、时间、空间限制的特点,在线上与患者保持实时的连接,通过科普知识、用药提醒以及远程问诊等手段来提升患者依从性,从而增强慢病管理的有效性,专业性以及可及性。”
医联的优势就在于坚持“以患者为中心”,通过“医带患”的模式,构建了强医患关系链,打造了一个从患者筛查、复诊续方、送药上门、保险支付到院外健康管理的完整闭环。
为了进一步提升医生效率、患者体验以及整体的慢病管理效果,医联在上述服务闭环的基础上还进行了加强与升级。
医联不仅为医生提供了超过100种的智能患者管理工具,通过智能审方系统、复诊用药提醒、结构化数据以及智能随访数据库等,让一位医生可管理2000名患者。在此基础上,医联还为每位医生配备专业人工医助,借助AI、大数据等技术,进一步为医生进行患者管理提效。
由于患者病情轻重不一、咨询的问题复杂程度不一,医联从患者的问题及病情角度,进行患者分级管理。同时,医联还为患者配置专业的健康管理师,对患者进行及时的用药提醒、心理和饮食上的科学调节及管理,提升患者的带病生活质量。
从实际效果来看,医联的这一慢病管理模式在肝病、呼吸哮喘、肿瘤等各大慢病管理系统中得到了很好的应用。据统计,在医联管理的350万慢病患者中,患者留存率达到了87%,患者满意度达到了96%。
而在医患关系的医生端,医联通过为医生提供基于AI数据分析技术的患者管理工具,通过智能审方系统、复诊用药提醒、结构化数据以及智能随访数据库等,让每位医生管理患者数从50-100提升至可有效管理2000名患者。
同时,医联还在慢病管理的业务领域中横向扩张,上线中医慢病管理业务。在今年疫情期间,医联中医慢病管理服务就专门为公众上线了新冠防治特制中医药方,用中医、中药来帮助患者防控疫情。
事实上,中医药是特别适合做慢病管理服务,比如中医的舌诊适合复诊患者,基层患者在家中就能获得专业线上医疗指导和开方抓药,让患者减少了奔波和医疗开支。
目前,医联平台已汇聚了近2000名中医名医入驻,其中不乏边天羽、俞锡纯、董国立、张伯礼院士等国宝级中医大家。
后疫情时代,医联则利用互联网技术手段,将中医药纳入到医联互联网医疗慢病管理数字化体系当中,打造“互联网+中医”模式,最终实现互联网医疗慢病管理业务的中西医领域全覆盖,从而为不同慢病患者的治疗需求提供更为多样化的治疗手段和方案。
毫无疑问,随互联网医疗政策的逐渐放开,疫情常态化之后越来越多的患者开始接受并习惯在线上进行慢病管理,医联这样的“互联网+慢病管理”模式已被市场验证,未来尤为可期。