2020年6月16日,成都康华生物制品股份有限公司(以下简称“康华生物”)在深圳证券交易所创业板挂牌上市,股票简称“康华生物”,股票代码“300841”。康华生物此次上市共发行股票1500万股,发行价70.37元/股,募集资金总额约10.56亿元。
康华生物开盘后迅速涨停,达到新股上市涨幅限制44%,开盘价84.44元/股,现价101.33元/股,当前市值60.8亿元。

(图片来自老虎证券)
2017年至2018年,康华生物获得盈科资本三次投资。盈科资本是国内知名健康产业投资机构,已投资海和生物、嘉和生物、三友医疗、普蕊斯、长峰医院、捍宇医疗、爱科百发、贝斯达、璟泓科技等企业。
康华生物是一家综合性研究、开发、经营一体化的疫苗生产企业,于2005年开始进行冻干人用狂犬病疫苗、ACYW135群脑膜炎球菌多糖疫苗的研发,目前已成为国内首家生产人二倍体细胞狂犬病疫苗的疫苗企业。
未来三年,康华生物计划以研发为核心、生产和质量为基础,努力创建“人二倍体细胞狂犬病疫苗的领军企业”,成为国内领先的生物技术企业。
冻干人用狂犬病疫苗撑起业绩
康华生物的主营业务产品包括冻干人用狂犬病疫苗和ACYW135群脑膜炎球菌多糖疫苗,其中冻干人用狂犬病疫苗(人二倍体细胞)为公司核心产品。根据公司招股书,冻干人用狂犬病疫苗于2014年实现销售、ACYW135群脑膜炎球菌多糖疫苗于2011年实现销售。
冻干人用狂犬病疫苗于2008年6月取得药物临床试验批件,2012年4月取得新药证书及药品注册批件,其生产线于2013年4月通过药品GMP认证;ACYW135群脑膜炎球菌多糖疫苗于2006年12月取得药物临床试验批件,于2010年6月取得新药证书及药品注册批件,其生产线于2011年1月通过药品GMP认证。

除已经上市的2种疫苗产品外,康华生物拥有“人用狂犬病疫苗固定化生物反应器培养工艺”等主要在研项目6项。
人二倍体细胞狂犬病疫苗被世界卫生组织称为预防狂犬病的黄金标准疫苗,接种后可产生可靠的免疫应答,产生高滴度的中和抗体,无严重的不良反应。康华生物冻干人用狂犬病疫苗采用国内领先的“100L大体积生物反应器微载体规模化培养、扩增人二倍体细胞技术”,经层析纯化,为国内首个上市销售的人二倍体细胞狂犬病疫苗,打破了国内狂犬病疫苗一直沿用动物细胞制备的局限,具有“无引入动物源细胞残留DNA和动物源细胞蛋白”、安全性高、免疫原性好、保护持续时间长等优势。
报告期内,康华生物凭借冻干人用狂犬病疫苗的优势,通过扩大自身营销团队并佐以专业化学术推广、加强与国药集团医药物流有限公司等第三方大型医药物流企业合作等方式,迅速适应销售模式的变化并实现销售收入的快速增长。2017年度、2018年度及2019年度,公司冻干人用狂犬病疫苗的销量分别为91.01万剂、207.26万剂及202.78万剂。

2017年度、2018年度及2019年度,康华生物冻干人用狂犬病疫苗批签发占比为1.28%、3.34%及4.04%,市场份额增长潜力较大。随着国民经济的发展和人民生活水平的提高,消费者对于疾病预防及疫苗使用的安全意识和要求亦不断提升,对品质高、安全性好的疫苗提出了更强烈的需求。人二倍体细胞狂犬病疫苗是狂犬病疫苗行业发展的趋势,公司拟通过实施本次募投项目扩大产能,进一步提升市场占有率。
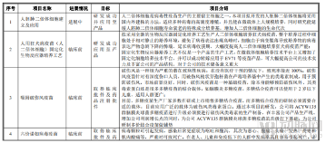
为丰富公司产品线、增加利润增长点,康华生物基于先进的细胞培养生物反应器技术平台、细胞规模化培养技术实力及核心生产工艺等进行了多个项目的研究开发。未来三年,康华生物将推进“建立人胚肺成纤维细胞株”、“人用狂犬病疫苗固定化生物反应器培养工艺”等研发项目的实施,并对现有的疫苗生产技术的改进进行研究。


上市融资所得用于生产基地及研发中心建设