我国远程医疗行业实现跨域性一体化应用 市场规模较快增长
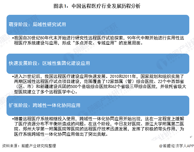
中国远程医疗行业发展至今已历经三个阶段,如下表所示:

国内远程医疗有几大市场:传统B2B的远程会诊等、远程教育、B2C的远程医疗、在线咨询、远程监护、养老机构远程医疗、健康可穿戴、跨国的远程医疗等。近年来国内远程医疗(包括远程患者监测、在线咨询等)市场快速增长。
得益于政策关注以及行业实际需求增长,近年来国内远程医疗(包括远程患者监测、在线咨询等)市场快速增长。据统计,2012年我国远程医疗(包括远程患者监测、视频会议、在线咨询、个人医疗护理装置、无线访问电子病例和处方等)市场规模为18.6亿元,2018年约为114.5亿元。2019年,我国远程医疗行业市场规模进一步增长至170.5亿元。

远程医疗行业投融资活跃
根据IT桔子统计,从2014年开始,远程医疗行业投融资开始爆发,远程医疗风口正式确立,资本涌入。2018年,远程医疗行业的投融资事件数量达到59起,投融资金额达到71.21亿元;2019年,远程医疗行业的投融资事件数量达到35起,投融资金额达到46.84亿元。


值的注意的是,近年来远程医疗行业投融资事件平均金额走势总体向上,说明行业投融资进入后半场,独角兽企业开始出现,行业竞争层次分化明显。2020年以来,远程医疗行业投融资事件平均金额达到1.70亿元/起。

根据IT桔子统计,2020年以来,远程医疗行业投融资事件数量达到19起,金额合计32.26亿元,金额最大的一笔为Hinge Health的C轮融资,规模达到9000万美元,投后估值达到29.25亿元人民币,此次投资方为Bessemer Venture Partners(领投)、Lead Edge Capital等。根据IT桔子统计,2020年以来,从远程医疗行业投融资事件轮次分布上来看,金额主要集中在B轮及以后。


以上数据来源于前瞻产业研究院《中国远程医疗行业市场前瞻与投资战略规划分析报告》,同时前瞻产业研究院提供产业大数据、产业规划、产业申报、产业园区规划、产业招商引资等解决方案。
来源:前瞻产业研究院