发展痛点多,技术方面亟待突破
海洋生物医药行业是指以海洋生物为原料或提取有效成分,进行海洋生物化学药品、保健品和基因工程药物的生产活动,例如基因、发酵工程药物、基因工程疫苗、抗生素、维生素、血液制品等。海洋药物和海洋生物制品的研究与产业化现已成为海洋大国争相竞争的热点领域。
但是与美国、法国等海洋生物医药行业发达的国家相比,我国海洋生物医药行业发展存在较多痛点。例如由于开发海洋药物的周期更长、成本更高,对于药企而言,开发海洋药物的风险比其他药物更大。国际上药物研发周期一般为10—15年,而目前上市的海洋药物的研发周期普遍在20年以上,这意味着海洋生物医药开发企业需要承担更高的风险。另外,科技水平、资金投入、产业化瓶颈等问题制约着我国海洋生物医药行业发展。
除此之外,虽然我国海洋生物医药技术水平在不断发展,但是我国海洋生物医药行业技术水平相对于美国、法国来说差距依然较大。从近年来我国海洋生物医药专利申请数量与公开数量来看,整体申请数量不高,2019年仅为17件。总体上我国海洋生物医药技术发展仍处于起步阶段,技术活跃度还相对较低。可见我国海洋生物医药行业未来还有很长的路要走,尤其在海洋生物医药技术方面亟待突破。

政策推动,各省加大行业投入
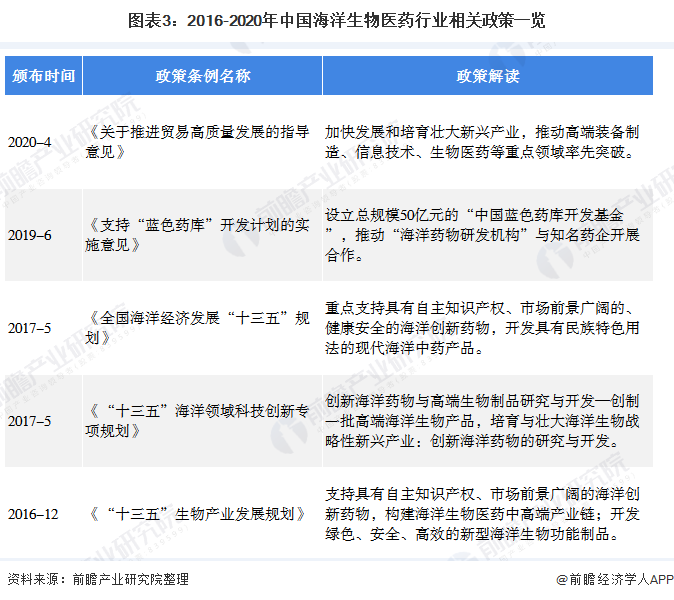
在我国海洋生物医药行业种种发展痛点之下,为了促进我国海洋生物医药行业的发展,我国先后推出多项鼓励、支持政策。例如,2017年5月,《全国海洋经济发展“十三五”规划》就提到重点支持具有自主知识产权、市场前景广阔的、健康安全的海洋创新药物,开发具有民族特色用法的现代海洋中药产品。2019年6月,青岛支持“蓝色药库”开发计划设立50亿元“中国蓝色药库开发基金”。2020年4月,《关于推进贸易高质量发展的指导意见》指出要推动高端装备制造、信息技术、生物医药等重点领域率先突破等。


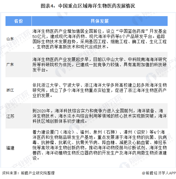
在这些政策的支持下,以及市场的需求推动下,具有自主知识产权、健康安全、绿色、高效的海洋创新药物将迎来良好的发展机遇。伴随着蓝色经济热潮的兴起,山东、广东、浙江、江苏、福建等沿海各省纷纷加大了对海洋生物医药行业的投入。山东设立“中国蓝色药库”开发基金50亿元,建成现代海洋药物、现代海洋中药等6个产品研发平台。追踪国际生物技术发展趋势,采用基因工程、细胞工程、酶工程、生化工程、生物医药等高新技术和现代合成技术进行海洋生物医药研发。广东以中山大学、中科院南海海洋研究所等科研院校为依托,已建成一批竞争力较强、具有高附加值的科技研发平台。

市场规模增长,未来增长空间大
在国家“蓝色经济”战略等政策支持,以及海洋生物提取技术的不断提升下,我国海洋生物医药行业不断发展,是近十年来海洋产业中增长最快的领域。国家海洋局数据显示,2019年,我国海洋生物医药业实现增加值443亿元,同比增长8.0%,未来增长空间大。

注:国家海洋局统计数据,海洋生物医药产业增加值按现价计算,与地方统计口径有差别,数据相加总和存在不相等现象。
海洋生物药物研发,投入大、风险大、周期长,政府的扶持对于我国海洋生物医药行业发展具有重要意义。随着海洋经济的发展,以及生物技术的不断提高以及政府政策扶持,未来我国海洋医药市场将迎来较快发展。
以上数据来源于前瞻产业研究院《中国海洋生物医药行业市场前瞻与投资战略规划分析报告》,同时前瞻产业研究院提供产业大数据、产业规划、产业申报、产业园区规划、产业招商引资等解决方案。
来源:前瞻产业研究院