特点——零售药店转型升级
药品流通行业是国家医疗卫生事业和健康产业的重要组成部分,是关系人民健康和生命安全的重要行业。当前药品流通行业整合进一步加快,呈现出行业稳步增长,兼并加快、行业集中度提高,物流服务规模化、标准化及专业化发展,医药电商全方位发展,零售药店转型升级等特点。其中,医药电商发展与零售药店转型升级特点明显。

从医药流通的产业链看,医药流通行业上游为医药制造行业,中游医药流通包括医药批发、医药零售等;由于医药不分业,中国药品流通领域除了药品批发环节、药品零售企业之外,还包括医院门诊药房。药品零售通过医院、基层医疗机构、零售药店等渠道将药品最终流入到消费者手中。

行业规划——明确规划推动药品流通
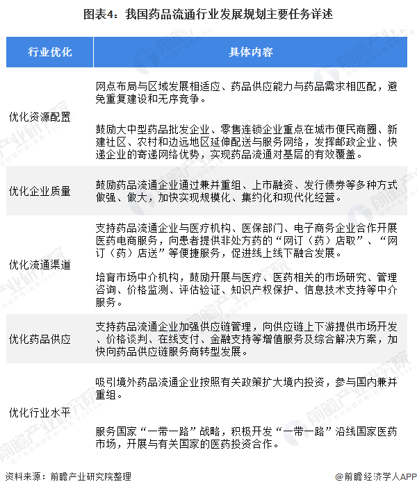
医药流通作为关系国民健康生活的重要行业,国家对此行业规划路径清晰。2016年12月,商务部发布《全国药品流通行业发展规划(2016—2020年)》,鼓励药品流通企业通过兼并重组、上市融资、发行债券等多种方式做强、做大,加快实现规模化、集约化和现代化经营。

对于药品流通,《全国药品流通行业发展规划(2016—2020年)》要求优化资源配置、优化企业质量、优化流通渠道、优化药品供应以及优化行业水平。力求推动我国药品流通进一步健康完善发展。

发展现状——市场规模稳定增长
2019年,国际经济环境复杂严峻,国内经济稳中有变,药品流通行业发展增速有所放缓。但在政府政策清晰规划下,并且人们生活水平不断提高,大健康理念持续增强,人口老龄化程度日益加深,药品流通市场规模仍然持续增长。2015-2018年,我国药品流通市场销售规模稳步增长。据商务部数据,2018年全国七大类医药商品销售总额为21586亿元,扣除不可比因素,同比增7.7%。中国医药流通行业整体保持持续增长趋势,但从增长率发展趋势来看,受国家宏观经济环境影响,总体运行呈现缓中趋缓的态势,初步估计2019年医药流通市场规模增长至23097亿元。

从医药流通的产业链可知,医药流通的包括批发环节和零售环节;截至2018年末,全国共有药品批发企业13598家;2018年,前100位药品批发企业主营业务收入同比增长10.8%,增速同比上升2.4个百分点。前100位药品批发企业主营业务收入占同期全国医药市场总规模的72%。按照70%的比例测算2019年我国药品批发企业市场销售规模为16168亿元。

零售方面,我国零售药店总量整体呈现震荡上行,零售药店终端销售额保持增长态势,但增速有所放缓。截至2019年底,全国零售药店数量为47.98万家,同比下降1.89%。2015-2019年,我国零售药店终端规模整体上呈现逐年增长趋势。2019年,我国零售药店终端销售额为4196亿元,占比达到23.4%。总体来说,零售药店终端市场规模保持增长态势。

区域发展对比
政策情况——广东、北京、上海政策支持力度大
除了对药品流通行业进行全局规划,从2016年初开始,各地方政也出台了多项利好政策。2017年9月,《北京市进一步改革完善药品生产流通使用政策的实施方案》指出要严格药品上市审评审批;推进药品流通机制改革,净化药品流通环境。2019年6月广东省《关于2020年新兴产业扶持计划(高端装备制造、生物医药、新材料、人工智能、物联网)申报指南的通知》指出将围绕基因测序、数字生命、细胞治疗、生物医药和高端生物医学工程等领域,重点突破关键技术,提升核心部件、关键工艺的研发和系统集成水平,形成一批核心技术和高端产品。
从各省(区、市)政策出台情况来看,广东、北京和上海市政府政策支持力度较大,广东省走在全国前列,对医药研发方面加以重点关注,推动高端医药产品发展,并推动我国中医药流通发展。



药品零售市场——广东稳坐“头把交椅”
据国家卫生健康委员会数据,山东省医院数量位于全国前列,基层医疗卫生机构数量方面,河北、山东省位于全国前列,意味着其在医院中的医药流通较强。但是广东省医院与基层医疗机构数量也较多,同样位于全国前列。


随着医药电商与零售药店升级,药店在医药流通的作用愈发明显和重要。在药店数量方面,2018年广东省药店总数为54031家,位于全国前列,远超山东省;数据显示,2019年广东省零售药店销售额超过500亿,占全国整体销售额的11.6%,居全国首位。截至2019年,广东省药店总数量约为5.5万家,药店数量排名全国第一。广东零售药店市场规模大与其常住人口数量及城镇化水平、经济发展水平、居民可支配收入与消费支出水平、社会消费品零售规模及增幅、零售药店数量尤其连锁药店数量等多种因素有关。

调研数据显示,线下药店是主流选择,2019年中国居民近一年内使用过得购药渠道中,通过线下药店购药比例达到92.6%,通过医院购药比例达68.2%。综合而言,广东省凭借数量占优的药店,相对于山东、河北等省份而言,其在医药流通行业占有较大优势。

规模情况——广东规模领先
综合医院、基层医疗机构、零售药店数量等情况,具体从医药流通规模来看,2018年我国主要医药流通规模排行前三的区域分别为广东、北京、上海,药品流通规模分别为2211亿元、1788亿元、1661亿元。广东省医药流通规模位于全国前列。

前瞻观点:广东占据医药流通行业龙头地位
综合而言,从政府政策支持情况来看,广东省政策支持力度大,并且重视技术开发,已经走在全国领先位置。
从医药流通行业规划来看,广东省从2016年即规划中医药流通发展,2020年积极发展生物医药等新兴产业,重视技术研发。
从医院、基层医疗卫生机构、零售药店数量情况来看,综合居民普遍使用线下药店购药渠道,广东省医药流通行业占有较大优势。
从医药流通行业规模情况来看,2018年广东省医药流通规模达到2211亿元,位列全国首位到2020年医药流通行业销售收入达到5000亿元,年均增速达到15%。
综上所述,广东政策环境较好,规划早,线下药店数量多,互联网技术发达,占据医药流通领域龙头地位。
以上数据来源于前瞻产业研究院《中国医药流通行业商业模式与投资机会分析报告》,同时前瞻产业研究院提供产业大数据、产业规划、产业申报、产业园区规划、产业招商引资等解决方案。
来源:前瞻产业研究院