截至2020年8月国家医药行业相关法律法规汇总
医药行业主要法律法规涵盖药品管理、医疗器械管理、食品管理、经营资质管理及互联网药品经营管理等方面,具体内容如下:
——药品管理相关法律法规

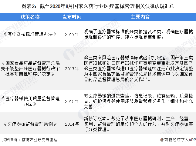
——医疗器械管理相关法律法规

——食品管理&经营资质管理相关法律法规

——互联网药品经营管理相关法律法规


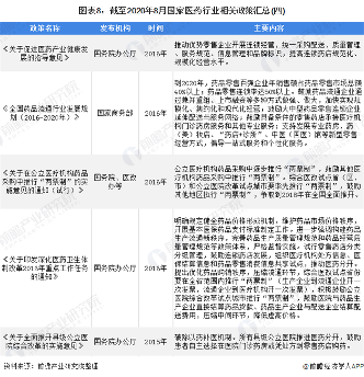
截至2020年8月国家医药行业相关政策汇总
近几年,针对我国制药行业中存在的药物上市审批缓慢、创新品种缺乏、仿制药整体质量良莠不齐等现状,监管层陆续出台多项行业监管改革政策,涉及研发生产等多个环节,目的在于改变行业以往存在的一些问题,积极引导行业发展向优质和创新转型。行业政策的不断出台为医药行业发展和创新营造了良好的政策环境。






以上数据参考前瞻产业研究院《中国医药商业市场前瞻与投资战略规划分析报告》,同时前瞻产业研究院还提供产业大数据、产业规划、产业申报、产业园区规划、产业招商引资等解决方案。
来源:前瞻产业研究院