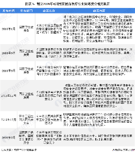
政策不断出台重视行业发展
近年来,随着互联网、大数据、云计算等技术在医疗行业的应用加深,我国医疗行业信息化得到了很大的发展。但我国医疗行业网络安全建设起步较晚,目前的安全情况不容乐观。
“互联网+医疗”的发展和医疗行业信息化的建设不断推进,使国家越来越重视医疗行业网络安全问题,不断出台相关政策和法规,保障医疗行业的网络安全。2020年2月,国家医疗保障局和国家卫生健康委员会发布《关于推进新冠肺炎疫情期间开展“互联网+”医保服务的指导意见》,要求不断提升信息化水平,同步做好互联网医保服务有关数据的网络安全工作,防止数据泄露。


除了国家相关部门出台了政策法规外,各省市也积极响应,对“互联网+医疗健康”作出部署,推动医疗信息化的建设。

医疗网络安全隐患较高
中国信通院和腾讯安全联合发布的《2019年健康医疗行业网络安全观测报告》数据显示,通过对15339家医疗行业相关单位的调查,发现健康医疗行业涉及的恶意程序主要分为四类:勒索病毒、远控木马、挖矿木马、捆绑软件与流氓广告。其中有539家单位存在远控木马,557家单位存在捆绑软件与流氓广告。
