近日,业内流传一份由山东省卫健委印发的《山东省互联网医院管理办法实施细则(征求意见稿)》(以下简称《细则》)。《细则》在国家卫健委《互联网医院管理办法(试行)》和《互联网诊疗管理办法(试行)》基础上,提出了三大方面更细致的要求。包括限制互联网医院所依托的实体医院类别、电子病历级别等。
尽管这并非正式出台的文件,但仍在短时间内引起了业内激烈讨论,一些观点认为《细则》将基层医疗机构挡在互联网医院门外,甚至限制了家庭医生签约。为了从更全面的角度来观察,我们在本文中搜集了多方数据资料、进行了多方采访,以分析《细则》可能带来的行业影响。
山东互联网医院《细则》的严与宽
自2018年《国务院办公厅关于促进“互联网+医疗健康”发展的意见》对互联网医疗行业定调,以及国家卫健委制定《互联网医院管理办法(试行)》等3个规范性文件以来,截至目前,已有宁夏、甘肃、上海等13个省市出台了互联网医院相关的管理办法或实施细则。
在互联网医院准入、执业和监管等关键环节,大多省份采用了国家卫健委的相关规定,部分提出了更具体的要求。山东此次制定的《细则》属于后者,主要包含三大方面:
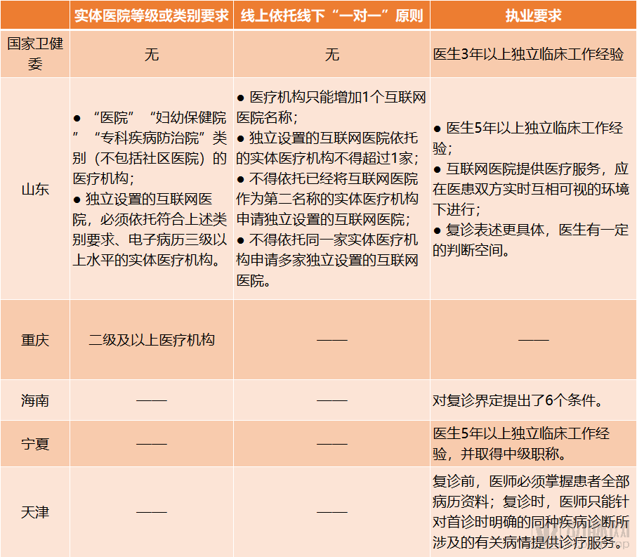
一是对互联网医院涉及的实体医院等级或类别有要求。限制为“医院”“妇幼保健院”“专科疾病防治院”类别(不包括社区医院)的医疗机构;独立设置的互联网医院,必须依托符合上述类别要求、电子病历三级以上水平的实体医疗机构。
二是线上依托线下有“一对一”的要求。医疗机构只能增加1个互联网医院名称,独立设置的互联网医院依托的实体医疗机构不得超过1家,不得依托已经将互联网医院作为第二名称的实体医疗机构申请独立设置的互联网医院,不得依托同一家实体医疗机构申请多家独立设置的互联网医院。
也就是说,无论采用哪种模式申办,都是一家实体医院对应一家互联网医院。
三是执业要求更具体。医生需具有5年以上独立临床工作经验,医疗服务需在医患双方实时互相可视的环境下进行。对医患互动环境的规定,意味着医疗服务只能通过视频问诊进行,图文问诊只能提供咨询服务了。
对于复诊,《细则》则具体表述为:患者未在实体医疗机构就诊,患者需要提供实体医疗机构诊断为某种或某几种常见病、慢性病的病历资料,医师能够充分掌握患者既往病史、诊断和处方用药情况,在实时顺畅的医患沟通环境下,可通过互联网医院按照规定的服务范围提供复诊服务。

国家卫健委和部分省市关于互联网医院关键环节的规定,来源:国家卫健委、省市卫健委官网,动脉网制图
我们梳理了国家卫健委和部分省市在互联网医院关键环节的规定,可以看出,除了山东之外,也有其他省市制定了更严格的要求。例如,重庆对实体医院的等级要求是二级及以上,宁夏也要求医生具有5年以上独立临床工作经验。相比之下,山东的个性化细则确实更多。
中国社科院人口与劳动经济研究所健康经济研究室主任陈秋霖认为,《细则》的总体思路是严格监管、保证安全。
例如,对实体医院的电子病历水平提出了要求,这对互联网医疗长远是好事。目前不少互联网医疗做的都是轻问诊,也没有规范电子病历。
同时,根据《细则》的表述,互联网医院诊疗质量和诊疗规范要发挥行业组织的作用。那么,互联网医疗就需要创新的行业组织、突破传统思维和方式的行业组织,共同推动行业规范发展。
《细则》还将互联网医院系统对接到监管平台作为前置要求,这是全流程监管的前提。虽有难度,但仍要推动。
不过,征求意见稿的意义本身就在于探讨,《细则》中一些具体措施值得商榷。
比如,社区医院不允许建互联网医院,但又鼓励医疗资源下沉,那么医联体整体是否可以建互联网医院?
互联网医院提供医疗服务,应在医患双方实时互相可视的环境下进行。这样的要求是否过于严格?如何界定医疗服务,是否可以让医生自己选择?
医生资质比国家文件的要求更高,但从山东的整体医疗水平来看,这似乎没有特别强的理由。
此外,一家实体医院只能有一个互联网医院,只能跟一个第三方合作,似乎也没必要,只要流程清楚、权责清楚,一家实体医院与多个平台合作,有利于服务更多患者。
陈秋霖还提到,对于首诊和复诊问题,《细则》虽然明确不能首诊,但从其表述来看,第一次在网上看病也是可以的,具体由医生根据患者的病历资料、病史、用药情况等来把握,这似乎可以看作是对复诊的定义有条件的放宽。
因此,在陈秋霖建议看来,《细则》的初心值得肯定,也有尝试和突破,但部分具体措施还需根据多方意见进行完善。
山东政策与模式的突破创新
实际上,山东是探索互联网医院较早的省份,早在互联网医疗新政出台之前,山东从2017年就掀起了一轮互联网医院的建设热潮,公立医院是主导力量。2018年互联网医疗获国家定调支持后,山东同样行动迅速,尤其是在政策与模式的突破创新上。
2018年9月,国家卫健委出台《互联网医院管理办法(试行)》,要求先建设省级互联网医疗监管平台,再审批互联网医院。2个月之后,山东省互联网医疗服务监管平台就上线运行,成为全国最早建成的省级监管平台之一。2018年12月,山东就颁发了省内首批互联网医院牌照。
2019年5月,山东省被国家卫健委确定为“互联网+医疗健康”示范省,2个月后山东省人民政府就印发《山东省推进“互联网+医疗健康”示范省建设行动计划(2019-2020年)》,制定了包括发展互联网医院在内的7个大项16个小项计划。
2019年8月,国家医保局印发《关于完善“互联网+”医疗服务价格和医保支付政策的指导意见》,山东省医保局在12月就发布第一批“互联网+”医疗服务项目价格表。
2020年新冠肺炎疫情期间,国家医保局在3月2日发文将互联网医疗纳入医保支付,山东省医保局、山东省卫健委在3月6日也出台相关规定。
2020年4月,山东省互联网医保大健康服务平台上线,开出全国首张平台型互联网医院的医保电子结算单,第一次打通了互联网医疗、医药、医保“三医联动”的全流程,探索出国家医改落地的集成模式。
这一系列措施,山东相较于其他省市,大多都走到了前列。山东不仅走得快,还走得好,其在互联网医疗方面的发展经验被国家卫健委列为样本,向全国宣传。

2018年以来,国家卫健委针对互联网医疗的发展,仅在地方召开了两次新闻发布会介绍当地经验。一次是在山东,一次是在宁夏。且介绍山东经验在2019年4月,早于2019年5月介绍宁夏经验。当时,山东就已经有35家医院完成互联网医院注册,能够实现对互联网医院从源头、过程到结果的监管。
互联网医院呈现“三多”特点
在政策与模式一路突破创新的前提下,近几年山东的互联网医院发展情况可观。
2017年2月,青岛大学附属医院互联网医院上线运营;2018年4月,山东省立第三医院成为省内首家互联网医疗试点单位;滨州、淄博等地也开展了区域性互联网医院建设的探索。2018年互联网医院新政出台后,山东省立第三医院也顺势而为,正式成为山东的首批互联网医院之一。
接入省级互联网医疗监管平台是申办互联网医院的基本条件,截至2020年6月24日,山东省互联网医疗服务监管平台已经接入了150家互联网医院。

山东省互联网医疗服务监管平台截图
我们对150家互联网医院的构成进行了梳理。
首先,按照《互联网医院管理办法(试行)》的规定,互联网医院的命名规则是:
实体医疗机构独立申请互联网医院作为第二名称,应当包括“本机构名称+互联网医院”;
实体医疗机构与第三方机构合作申请互联网医院作为第二名称,应当包括“本机构名称+合作方识别名称+互联网医院”;
独立设置的互联网医院,名称应当包括“申请设置方识别名称+互联网医院”。
所以,从互联网医院的名称就可以看出其申办的主导方。山东的150家互联网医院中,105家为实体医院主导,32家为实体医院与企业合作共建,13家为企业主导。

山东150家互联网医院的主导方构成,动脉网制图
从主导方组成结构来看,医院主导占多数,与现阶段全国互联网医院的主导情况一致。同时,企业主导、合作共建也是重要组成部分,尤其是合作共建的互联网医院占了较高比例,意味着企业除了互联网医院本身的搭建之外,还能够更多参与到后期运营中。

山东150家互联网医院的等级分布
从医院等级来看,如上图所示,150家互联网医院以三级医院为主,二级医院也占了较大比例,数量是前者的一半,并且有少量一级医院。而在此前动脉网统计的全国互联网医院基本资料中,三级医院的数量远远大于二级医院。与全国整体情况相比,山东在互联网医院建设方面已经往二级医疗机构做了较多倾斜。
同时,在150家互联网医院中,35家为县或县级市所属医院,占比达23%。而在全国互联网医院中,这一比例仅15%。
当然,县级医院占比高、二级医院占比高,并不意味着互联网医院一定处于良性发展状态。但上述几个维度数据联系起来可以发现,山东现阶段对各类互联网医院整体上是持开放态度的,相比起其他省份要么以实体医院主导为主,要么以企业主导为主,山东的互联网医院无论是从主导方还是医院等级、医院属地来看,都显得更加多元。
这一阶段,可以视为山东进行多种模式尝试与探索的阶段,特点是互联网医院数量多、类型多、涉及企业多。
《细则》带来双面影响
综上,山东在此阶段制定的《细则》或是在此前的尝试中发现了值得改进的地方,又或是当互联网医院建设达到一定程度后,需要相应的监管措施,防患于未然。
尽管《细则》并非正式文件,但已经引起了业内的广泛讨论。我们也采访了多位互联网医院管理者,总结起来,观点呈现出两种截然不同的类型。
第一类认为《细则》虽然与业内对政策的期待有一定差距,但其逻辑性是存在的。比如互联网医院将社区医院排除在外,因为社区医院的定位原本就是对辖区内的患者做好服务,其水平并不足以支撑在互联网医院上做更多延伸。这点与分级诊疗并不违背。社区医院都建自己互联网医院,可能造成资源浪费。
而关于电子病历三级的规定,是对医院的信息化建设提出了更高的要求。如果实体医院的医疗信息化水平没有达到一定程度就做互联网医院,就显得急功近利了。
国家卫健委2018年在《关于印发电子病历系统应用水平分级评价管理办法(试行)及评价标准(试行)的通知》指出,到2019年,所有三级医院要达到分级评价3级以上;到2020年,二级医院要达到分级评价3级以上。若实体医院都能按进度完成评级,二级医院建互联网医院所受影响不大。
此外,网上流传的家庭医生签约受限制属于误读。因社区医院或其他基层医疗机构可以申请互联网诊疗资质,同样可以进行“互联网+”家庭医生服务,这在《细则》中也做了明确。
第二类观点则认为《细则》的门槛过高。关于社区医院、电子病历三级、医生5年独立临床工作经验,综合起来看,基层医疗机构、低年资医生被挡在门外,可能使大医院对患者的虹吸效应更强,而大医院、高年资医生的定位是疑难重症、学术科研,并非在互联网上进行常见病、慢病的复诊。
按这类观点,虽然《细则》的出发点是保障医疗质量和安全,但要看到,线上监管比线下监管更容易,无需过高设置监管条件。过高的门槛使条件不足的医疗机构无法参与互联网医院,但企业可以选择换一家满足条件的医疗机构合作,这也会使医疗资源与社会资源无法达到最佳的匹配状态。
山东这份《细则》征求意见的截止日期为6月24日,在此之前已收集到哪些意见暂时不得而知,《细则》中有多少内容能成为正式条款也还需要等待。但可以肯定的是,互联网医院发展至今,都是在不断的产生问题、解决问题这样的循环中前进的,解决方案要想深入问题根本,就需要从多个维度去考虑,政策的制定过程同样如此。
作者:张晓旭