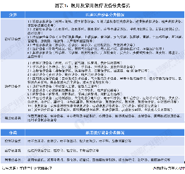
医疗设备是指单独或者组合使用于人体的仪器、设备、器具、材料或者其他物品,也包括所需要的软件。医疗设备是医疗、科研、教学、机构、临床学科工作最基本要素,即包括专业医疗设备,也包括家用医疗设备。我国医疗设备市场规模逐年增长,2019年市场规模市场规模近3555亿元。我国医疗设备市场结构仍以医用医疗设备为主,2019年医用医疗设备占总市场规模比重达68%。其中医用医疗设备市场规模近2416亿元,家用医疗设备市场规模近1139亿元。

我国医疗设备市场规模逐年增长,2019年市场规模近3555亿元
随着我国人民生活水平提高、人口老龄化加剧、医疗需求不断增加,2015-2018年期间我国医疗设备市场规模逐年增长。2018年我国医疗设备市场规模为3013亿元,同比增长20%,前瞻初步估计2019年保持较稳定增长,市场规模近3555亿元。


2019年医疗设备市场结构仍以医用医疗设备为主,2019年医用医疗设备占总市场规模比重达68%
医疗设备主要包括医用医疗设备及家用医疗设备,前瞻根据我国医疗设备历史结构数据估算2019年医疗设备市场结构仍以医用医疗设备为主,2019年医用医疗设备市场规模近2416亿元,占总市场规模比重为68%,家用医疗设备占总市场规模比重为32%。
