近日,上交所受理来自河南翔宇医疗设备股份有限公司(下简称“翔宇医疗”)的科创板上市申请,翔宇医疗开始闯关科创板,拟募资7亿元。
翔宇医疗为全国各级医疗机构、养老机构、残疾人康复中心、福利院、教育系统等机构以及家庭提供系列康复产品及整体解决方案。
在国产康复器械梯队中,已上市的企业包括2019科创板上市的普门科技和2015年创业板上市的诚益通。但是值得一提的是,普门科技主营业务除了康复器械外还包括体外诊断产品线。诚益通则是2017年完成对龙之杰的收购后,开始涉足康复医疗器械领域,此前主要业务是生物医药自动化设备生产商。所以,翔宇医疗是唯一只依靠康复器械业务冲刺上市的企业。
从翔宇医疗2019年的业绩单来看,翔宇医疗净利润达到1.2亿元,营业收入达到4.2亿元,比上年增长约19%。但从研发投入上看,翔宇医疗2017年—2019年研发投入分别为1,742.00 万元、2,881.67 万元、4,149.31 万元,占营业收入比例为 6.02%、8.03%、 9.71%,研发投入未超过10%。
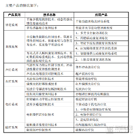
长久以来,国内康复器械行业的标签是产品低附加值、行业集中度低、国内无龙头。此番,翔宇医疗依靠单一的康复器械业务冲刺科创板,意味着国内康复器械格局已经不在如前。从招股书上看,翔宇医疗的核心竞争力是20大系列、400多种康复器械,以及建立在这些丰富多样的器械基础上的为客户提供各类解决方案的能力,包括医疗机构康复解决方案和疾病康复解决方案。

从教师跨界到康复医疗器械,家庭式作坊到实现国产替代
招股书数据显示,翔宇医疗成立于2002年。在当时,我国康复医学发展缓慢,康复设备生产厂商主要围绕家用康复设备、辅助器材等领域进行研发生产,在临床高性能康复治疗设备方面进展较小。但当时生产康复理疗设备的作坊式工厂并不少,翔宇医疗的起点也是一家作坊式工厂。

翔宇医疗创始人何永正在下海经商前是一名教师,何永正父亲曾销售过理疗器械,这成为何永正接触康复理疗器械销售的契机。2002年,何永正在积累了一定医疗器械销售资源后决定建厂生产康复医疗器械。翔宇医疗生产的第一个产品是当时市场上紧缺的牵引床。
虽然翔宇医疗起点不高,但翔宇医疗没有停留在小作坊式经营。成立之时的研发力量不强,翔宇医疗选择主动出击与高校、领先企业建立合作,公司先后与南开大学、天津科技大学、郑州大学等国内著名高等院校以及解放军309医院、河南省中医院、郑州大学第一附属医院、郑州大学第二附属医院建立了合作关系。翔宇医疗还先后与韩国HANIL 株式公司、比利时GymnaUniphy公司、台湾欣麟公司等众多技术实力雄厚的公司交流合作。
为了从众多同质化的康复理疗产品中构建差异性,何永正对于产品质量要求严格,也曾当着全体员工,亲手砸了价值一二十万元的不合格产品。为了赢得客户长期认可,翔宇也建立了完善积极的售后维修体系。
经过18年发展,翔宇医疗也从家庭式作坊渐渐成长为集研发、生产、销售康复理疗设备和创伤治疗设备以及国际贸易为一体的高科技企业,从单一功能产品研发,到拥有全系列产品的研发及生产能力。
翔宇医疗的主要核心专利集中在康复训练和康复治疗设备。公司在冲击波、光疗、电疗、磁疗等 30 余个技术领域拥有自主知识产权保护下的核心技术,目前已获授权发明专利 16 项、实用新型专利 334 项,已获取软件著作权 50 项。

数据来源:翔宇医疗招股书